NFT 서비스 분석하기 001
1. 서비스 소개
OpenSea는 2017년부터 NFT 거래 서비스를 시작한 Ethereum 기반 NFT 마켓플레이스다. NFT 마켓플레이스 중 가장 높은 인지도를 가지고 있다.
최소 200백만 개의 컬렉션, 8,000만 개의 NFT를 거래하고 있지만, 최근 blur의 급격한 성장으로 사용자, 거래량 감소가 일어나고 있다.
2. 서비스 분석
2.1 서비스 미션 & 비전
OpenSea는 NFT 마켓플레이스를 구축하여, 누구나 자신의 디지털 작품을 판매하고 구매할 수 있도록 만드는 것을 서비스 미션으로 삼고 있다.
OpenSea의 비전은 세상에서 가장 큰 NFT 마켓플레이스를 만들어, 블록체인 기술을 중심으로 한 새로운 경제 구조를 구축하는 데 중심이 되는 것이다.
2.2 서비스 목표
OpenSea의 목표는 높은 수준의 거래 플랫폼 서비스를 제공하여, 사용자들이 안전하고 편리하게 NFT를 거래할 수 있도록 하는 것이다.
새로운 NFT 작품을 발굴하고 등록하여, 다양한 NFT 작품을 보유하고 NFT 활성화에 기여하는 것이다.
2.3 서비스 전략
어떤 NFT를 좋아할지 몰라서 다 준비했어
다양한 NFT 작품을 보유해 NFT 거래자들에게 폭넓은 선택권을 제공한다.
NFT 시장에서 가장 큰 규모와 사용자 수를 보유한 플랫폼이라는 것을 강조하여 NFT라는 개념이 언급될 때, 사용자들이 자연스럽게 오픈씨라는 브랜드가 함께 언급될 수 있도록 한다.
압도적으로 많은 *체인(8 종류)을 지원해 경쟁사와 차별화된 서비스를 제공한다.
*여러 블록체인(메인넷) 중 하나를 선택해 NFT를 만들 수 있음

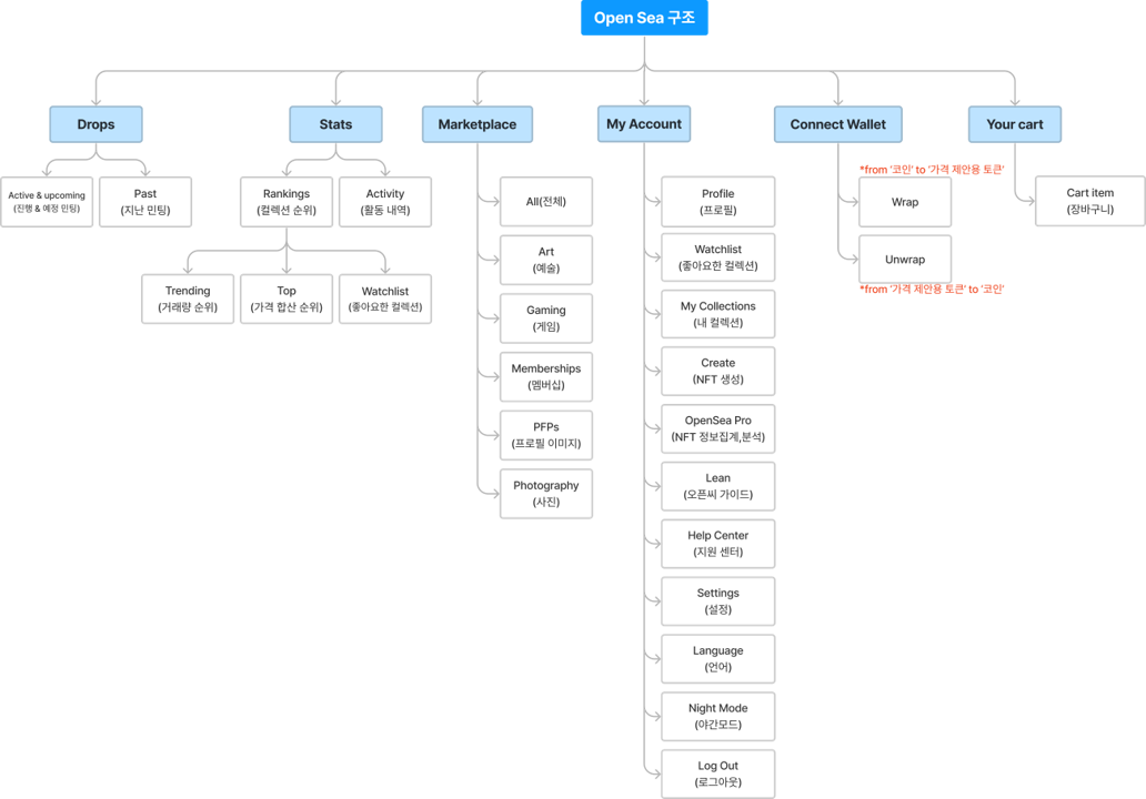
2.4 서비스 구조
2.4.0 메뉴 구조
– OpenSea는 NFT 민팅(1차 구매), 2차 구매, 판매 중개 서비스를 제공한다.
– 체인별 NFT 컬렉션 순위를 필요한 정보에 따라 정렬할 수 있다.
– 사용자들을 위한 동영상 가이드를 제공해주고 있다.
– 코인을 가격 제안용 토큰으로 변경해주는 Wrap 기능을 제공한다.
OpenSea Pro라는 서비스를 별도로 제공해 다수의 NFT를 구매할 수 있는 기능, 트레이더들을 위한 다수의 기능을 제공하고 있다.
2.4.1 서비스 구조

OpenSea를 이용하는 사용자는 크게 3가지로 구분할 수 있다.
- Creator: NFT를 제작하고 판매하는(1차 판매) 사용자
- Seller: NFT를 판매하는(2차 판매) 사용자
- Buyer: NFT를 구매하는 사용자
2.4.2 수익 구조
수익 구조는 구매자(Buyer)와 판매자(Seller) 간의 거래로부터 발생한다.
OpenSea는 거래자 사이의 온전한 거래를 보장해 주고 판매 대금을 송금해 준다.
그 대신 OpenSea는 거래 대금의 2.5%를 수수료로 떼어 수익을 얻는다.
최근에는 OpenSea의 경쟁 업체인 ‘blur’가 성장하면서 사용자 이탈이 발생하고 있다.
이에 따라 OpenSea는 사용자 이탈을 막기 위해 NFT 거래 서비스인 OpenSea Pro에서 일정 기간 동안 거래 수수료를 면제하겠다고 발표했다. 그동안 거래 수수료를 받지 않아도 되기 때문에 사용자들은 OpenSea에서 더 많은 수익을 얻을 수 있다.
OpenSea는 거래 대금의 2.5%를 수수료로 떼어 수익을 얻는 구조다.

3. 서비스 문제점 및 개선방향
3.1 사용자 여정 지도로 보는 개선사항
사용자는 먼저 원하는 컬렉션을 선택하고 그 안에서 원하는 의상 (프로퍼티)을
검색해야 해 번거로움을 느낄 수 있다.
사용자 니즈
- 마켓플레이스에서 특정 아이템, 복장을 착용한 NFT를 찾아보고 싶다.
- 해당 페르소나가 느끼는 Pain Point는 내가 원하는 NFT를 정확하게 검색하기 어렵다는 점이다.
현재 OpenSea의 구조는 NFT 이름에 검색 키워드가 포함된 작품만 검색결과로 노출시켜 주는 구조이다. 이러한 구조는 특정 키워드와 관련된 NFT를 모두 검색할 수 없는 제약이 있기 때문에 사용자들에게 불편함을 초래할 수 있다.
3.2 검색기능 개선 필요
3.2.0 AS-IS
만약 사용자가 “hanbok”(한복)이라는 키워드로 검색한다면 OpenSea는 “hanbok”이라는 작품명(컬렉션명)을 포함하고 있는 NFT만을 노출시켜 준다. 한복을 착용하지 않거나 연관성이 없더라도 작품명에 “hanbok”이 들어가면 노출해 주는 구조다.
작품명과 컬렉션명은 NFT에 대한 기본 정보로서 가장 직관적으로 검색할 수 있는 정보이기 때문에, 오픈씨에서는 이 두 가지 정보를 우선적으로 검색 대상으로 삼고 있다.
하지만 해당 구조로는 사용자가 자신이 원하는 특정 외관을 가진 NFT를 찾기 어렵다는 단점이 있다.
만약 유명 NFT 컬렉션 중 한복을 입은 NFT를 검색하고 싶다면 사용자는 먼저 원하는 컬렉션을 선택하고 그 안에서 원하는 의상 혹은 파츠(프로퍼티)를 검색해야 하는 번거로움을 겪어야 한다.

“번거로운 과정”이라고 표현한 이유는, 사용자가 원하는 NFT를 찾기 위해 컬렉션을 선택한 후 해당 컬렉션 안에서 원하는 프로퍼티(예: 의상)를 검색해봐야 하는데, 만약 원하는 프로퍼티가 없다면 이 과정을 반복해야 하는 구조이기 때문이다.
만약 작품명에 상관없이 한복 의상을 입고 있는 NFT 캐릭터나 한복 관련 그림을 검색하고 싶다면? 어떻게 해야 할까?
“hanbok”을 입은 NFT 중 가치가 높은 순으로 정렬할 수는 없을까?
3.2.1 TO-BE
프로퍼티로 NFT를 검색할 수 있도록 하자
OpenSea는 NFT 상세페이지에 NFT의 특성(프로퍼티)을 노출해주고 있다. NFT가 어떤 의상을 착용했는지, 배경이 무엇인지를 프로퍼티에 기입한다.
사용자가 NFT를 찾기 위해 반복적이고 번거로운 탐색 과정을 거치는 것을 해결하기 위해, OpenSea는 프로퍼티를 검색하고 해당 프로퍼티를 가지고 있는 NFT를 높은 가격순으로 노출해 주는 기능을 추가할 수 있다.
이를 통해 사용자는 빠르고 쉽게 원하는 NFT를 찾을 수 있게 된다. 이 기능은 컬렉션명으로 검색하는 방법과 함께 제공될 수 있어 사용자가 원하는 방법으로 NFT를 쉽게 찾을 수 있도록 도와줄 수 있다.
3.2.2 벤치마킹(인스타그램 & 네이버)

인스타그램에는 해시태그로 게시글을 검색할 수 있는 기능이 있다. 이와 유사하게 NFT에는 프로퍼티가 있으며 사용자들이 자유롭게 생성하고 특징을 표기하고 있다는 점에서 공통점을 가지고 있다.
NFT의 프로퍼티를 인스타그램의 해시태그처럼 활용한다면 사용자가 원하는 NFT를 보다 쉽게 찾을 수 있다. 검색된 결과물은 해당 프로퍼티를 포함하는 모든 NFT가 노출된다. 또한, 유사한 프로퍼티는 자동으로 연관성이 높은 프로퍼티를 추천한다. 이는 사용자가 원하는 NFT를 더 쉽게 찾을 수 있도록 도와줄 수 있다.
따라서, NFT 플랫폼에서 프로퍼티를 해시태그처럼 활용하고, 사용자들이 자유롭게 생성하고 활용할 수 있도록 제공한다면 NFT의 검색 및 탐색이 보다 쉽고 편리해질 것이다.
인스타그램의 해시태그와 NFT의 프로퍼티는 유사한 점이 많다.
네이버는 특정 상품을 검색할 경우, 사용자 검색 정확도와 검색 만족도를 높여주기 위해 몇 가지 추천 키워드를 제공한다. 이와 같이 OpenSea에서도 프로퍼티로 검색 기능을 제공하고 유사 프로퍼티 키워드를 제공한다면 더 다양한 정보와 상품을 찾을 수 있으며, 사용자의 검색 요구에 더욱 정확한 정보를 제공해 줄 수 있다.
프로퍼티로 검색 시 검색 키워드를 포함한 모든 NFT를 가격 순으로 노출해 주면 유명 NFT 중 특정 외관 선택해 구매가 가능하다. 구매자 입장에서도 NFT 특징을 검색할 수 있어 가치 있는 NFT를 빠르게 검색할 수 있다는 장점이 있다.
4. 마무리
NFT 구매자들은 NFT의 외관보다는 컬렉션의 가치를 우선적으로 중시할 수 있다. 하지만 사용자 개인의 취향에 따라 원하는 NFT의 외관을 검색할 수 있도록 한다면 번거로운 탐색과정을 겪을 필요가 없다. 또한 개인화된 NFT 구매 경험을 사용자에 데 제공할 수 있을 것이다. 하지만 이 같이 프로퍼티 검색 기능을 제공하기 위해서는 NFT 크리에이터들이 프로퍼티 정보를 상세히 작성해야 한다는 전제가 있다.
OpenSea를 이용하면서 컬렉션 상세페이지에서 프로퍼티를 직접 입력하여 검색하는 과정이 번거롭다는 생각에서 시작한 OpenSea 역기획서였다. 많이 부족한 내용임에도 불구하고 생각보다 많은 시간이 필요했다. 하지만 서비스를 분석하고 개선점을 도출해내는 과정은 굉장히 의미 있는 시간이었다. 앞으로 꾸준하게 국내외 여러 NFT 마켓플레이스 혹은 서비스들을 역기획하는 시간을 가져봐야겠다.

![[유크랩의 콘텐츠 마케팅 인사이트] NFT 회사는 왜 펭귄 캐릭터를 브랜딩 할까?](https://mobiinsidecontent.s3.ap-northeast-2.amazonaws.com/kr/wp-content/uploads/2025/11/07121843/251110_%ED%8E%8F%EC%A7%80-%ED%8E%AD%EA%B7%84_%EC%84%AC%EB%84%A4%EC%9D%BC-218x150.png)
![[새로운 미래를 보는 IT] AI, 버블은 아닐까?](https://mobiinsidecontent.s3.ap-northeast-2.amazonaws.com/kr/wp-content/uploads/2024/08/08103922/CK_td01830000022_l-218x150.jpg)
![[NFT 실체와 가치 바로 읽기] 2024, 국내외 NFT아트 시장 동향](https://mobiinsidecontent.s3.ap-northeast-2.amazonaws.com/kr/wp-content/uploads/2024/02/01110331/GettyImages-1350128365-218x150.jpg)